1. Quick start¶
MindOpt optimization solver is an efficient software for solving optimization problems. It can be used in a wide range of fields such as scientific research, electrical energy, industrial manufacturing, transportation and logistics, retail, finance, and cloud computing. It is the core of industrial software and a powerful tool to help enterprises reduce costs and improve efficiency.
- To use the solver in different platforms and environments:
You can install MindOpt on Windows, Linux, or OSX. For more information, see Installation .
You can use commands (see CLI) to conveniently call the solving function, or use various dynamic libraries (see C, C++, Python, and Java) to write your own optimization program. For more information, see API.
We also provide some optimization modeling examples (see Modeling and Optimization) to describe how to build and modify an optimization model and use the model to solve problems, or perform hot start for the optimization algorithm by using the initial basis. These examples can help you master skills to use APIs for modeling and solving.
In addition, We also provide methods and examples for using various modeling languages (see AMPL, Pyomo, and PuLP). And MindOpt APL is also supported.
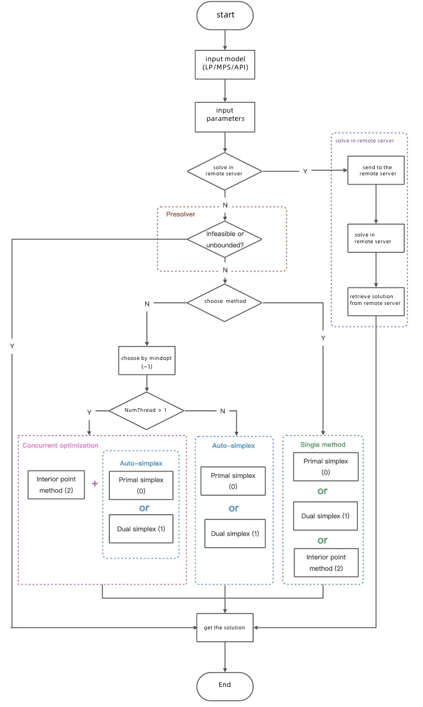
Besides the APIs to input the problem data, the optimization files is also supported, such as .mps、.lp、.nl、.dat-s files.
To meet the requirement of using high-performance servers in some scenarios, the remote computing service (C/S) can leverage the performance benefits of the central server for centralized solving, and you can access the service from multiple clients and submit multiple tasks at a time. For more information, see C/S version.
- Ways to obtain the software:
You can download the MindOpt software (local version) from Alibaba Cloud (https://www.aliyun.com/product/ai/opt) and use it in your computer. Then see https://help.aliyun.com/document_detail/298275.html for more information about download, installation, and authorization license . Now it is charge free .
To help you quickly try MindOpt, we provide a free C/S edition on Tianchi platform of Alibaba Cloud, as well as many modeling and solving examples to help you quickly get the usage skills of MindOpt. You can download the client SDK to the CloudShell of Tianchi platform. To request for a free authorization token, see https://tianchi.aliyun.com/mindopt/authrize (need to login with an Alibaba Cloud account).
For enterprise users, MindOpt provides the special customized version or the local version and C/S version. For more information, please Contact US.
For other related information, see the following indexes.
MindOpt version |
Installation |
command-line |
C |
C++ |
Python |
Java |
Local version |
||||||
C/S version |
Same as above |
Similar to the above |
Local version - input .MPS/.LP files |
|||
C/S version - submit and retrive |
|||
Modeling - by rows and colums |
The execution process of MindOpt for solving linear programming problems is shown in the following figure.